The
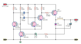
circuit decreases the size voltage or Stepdown Voltage converter circuit be dc regulated circuit model switching converter. The that make voltage output there is the size voltage a little more input at feed give with the circuit. From circuit picture will decrease volt 6-18V from be left 5V. It give current get 100mA.
When feed volt give with
transistor circuit Q1 and Q2 the connection is astable multi vibrator. Will do frequency production comes out at a collector pin of Q2 and transmit come to at a B pin of Q3. By Q3 perform like with switch wait for close-open the circuit for control to give Q4 work. When base pin of Q4 have voltage bias make Q4 work. The C3 perform charge by change the way coil L1 make output have voltage increase continually. But if be valuable 5V more than bear fruit make Q5 work.
Because have voltage come to bias at B pin by change the way ZD1 switch off work because of volt at a B pin of Q1 be 0V. The circuit then stop to produce the frequency comes out. Then make Q4 stop work with. When Q4 stop work then have no Vbias give Q5 then stop work thus Q1 then can work again and work character repeated as like this before. But there are many speeds then make output that appear can come out 5V all the time.