Water Level Controller
Nowadays many houses store water in underground tanks and pump the water to the overhead tanks. At times, the water overflows from the overhead tank leading to wastage of water. To overcome this problem, a water-level indicator with an alarm system is the best option as it controls the water level to an extent that will allow reduction in wastage of water.
A Water level controller using microcontroller is a low-cost controller that is capable of managing water levels in different systems like water tanks, boilers and swimming pools, etc. Water level controller can be used in houses, industries, factories, power plants, chemical plants and other liquid storage systems to save power and money.
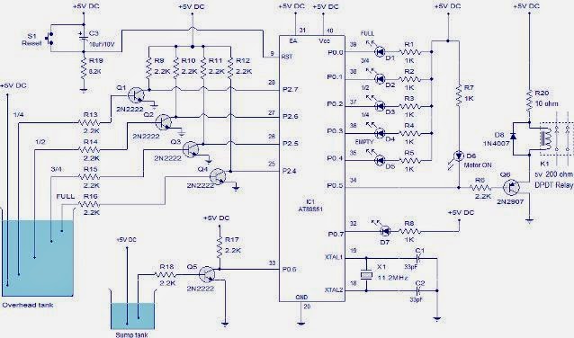
The above mentioned circuit consists of four probes arranged in an overhead tank and are interfaced with port 2 of the microcontroller. The probes are arranged in such a way that they sense ¼th, 1/2, ¾th and even full levels as they are placed with equal spacing one above the other with the bottom positive probe. A positive voltage supply is placed at the bottom of the overhead tank, and a full-level probe is placed in the tank and the other end is connected to the base of the transistor Q4 through a resistor R16.
Whenever the water level rises to the maximum, then current flows through the base of the transistor and the collector voltage becomes low and is interfaced with the port p2.4. The programming is done in the microcontroller and sends the data to the microcontroller and LED. D1 indicates the level of water and the motor switches off automatically whenever the water level goes below the full-level probe, and then the base of the transistor Q2 opens by switching it off; the collector voltage of Q2 is high at P2.4, which means the tank is not full and the same process is applied to the remaining sensing probes ¼, 1/2, 3/4 as they are connected to the base of the transistors q1,q2,q3 and interfaced with the ports p2.5, p2.6, and p2.7 while programming is done within the microcontroller. The LED D3, D4 and D5 glow as an indication of the levels (¼, 1/2 and empty), and then the transistor gets on and the motor will be on.
Circuit Water Level Controller
The ports P0.0, P0.1, P0.2, P0.3 and P0.4 are interfaced with the LEDs for the purpose of indicating the levels and are connected to the resistors. The port P0.5 is used to control the pump and the transistor Q6 remains on as the relay also gets activated while the port P0.7 is connected to the LED D7 as an indication of low level in the sump and the LED glows.
The tone system attached to the alarm system gives level information as ‘tank is full’ and ‘tank is empty’ so that a user can easily recognize the level of the water. As the above discussed level control is of contact type wherein the probes are in contact with liquid or water, so there is a chance of it becoming corrosive easily. This can be overcome by using a contactless sensor level measuring system which is described below.