Circuit Drilling Speed Control
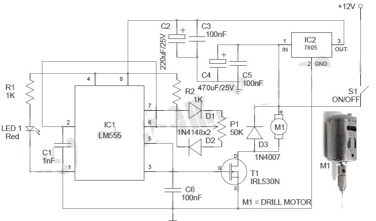
In this circuit, the renowned timer chip LM555 (IC1) is used as a PWM circuit. The whole circuit can be powered from a standard 12VDC supply, capable of sourcing ample current to the PCB drill motor.
As you may noted, power supply for the PWM circuit is down-converted and regulated with the help of a 3-pin fixed regulator chip LM7805 (IC2). This will improve the circuit stability. Precision 50K trimpot P1 is the variable drill speed controller. Finally, a logic-level power Mosfet IRL 530N (T1) is used as the output drive element. This IRL530N mosfet (available in TO-220 package) can handle current upto 27A! Fast switching and Low on-resistance – RDS (on) – are other attracting features. IRL 530N is universally preferred for all commercial-industrial applications at power dissipation levels to approximately 50 watts.
PWM (Pulse Width Modulation) is an efficient way to vary the speed and power of electric DC motors. The described circuit can be used to vary the speed of small electric PCB drill.The circuits can quite easily be built on a standard prototyping board. The power component (IRL510N) must be connected to the power rails and the drill motor with quite thick wires and cables.
As used here, a Power MOSFET motor driver is better than the traditional driver because it is working at a higher switch frequency, and this also avoids the unnecessary voltage drop and power loss