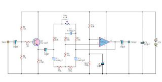
Super boost bass circuit this be low pass filter
circuit model,which will low pass filter. By give bass audio that firm then convenient for a person who like bass audio.
This circuit will use , power supply 12 volt. When feed input come in sound signal will coupling change C1 and R3 go to reach at pin B of Q1. Which Q1 do something signal booster give the power goes up in the one level before from that time signal at enlarge already will go out the way pin E of Q1 go to reach at C2 for coupling sound signal again from that time signal go to reach still filter frequency part.
Circuit Super Boost UA741
Which signal first part will change C3, C5, R8, R9, and R10 By perform eradicate high frequency and signal again the part will change R5, R6, R7 and C4 Which be low pass frequency change by have VR1 be formed fine low frequency level or sound bass too much or the a little from that time signal bilateral the part will congregate to go to reach at pin 2 of IC1.
Then do something signal booster go out 6 leg ways of IC change C7 go out still output and sound signal again one from pin 6 of IC fed get back still
filter frequency part for control expansion way frequency ratio has good stability output of circuit induce build reach pre tone section next.